甘肃省人民政府办公厅关于印发2024年度 第二批“高效办成一件事”重点事项清单的通知
| 索引号 | 6207250038/2024-00057 | 发文字号 | 甘政办发〔2024〕69号 |
| 关键词 | 发布机构 | 政府服务中心 | |
| 公开形式 | 公开目录 | ||
| 生成日期 | 2024-10-24 09:01:31 | 是否有效 |
各市、自治州人民政府,甘肃矿区办事处,兰州新区管委会,省政府各部门,中央在甘各单位:
2024年7月16日,国务院办公厅印发《“高效办成一件事”2024年度新一批重点事项清单》(国办函〔2024〕53号),对第二批8个“高效办成一件事”作出安排部署。为贯彻落实好国务院工作部署,经省政府同意,现将我省2024年度第二批“高效办成一件事”重点事项清单印发你们,并就有关事项通知如下。
一、靠实工作责任。各地各有关部门要认真贯彻落实党中央、国务院关于优化政务服务、推动“高效办成一件事”的决策部署,在加快推进第一批13个重点事项落地见效的基础上,加力推动第二批8个重点事项实施,持续在更多领域、更大范围实现“高效办成一件事”。省市场监管局、省交通运输厅、省医保局、省住建厅、省退役军人事务厅、省教育厅等6个牵头部门要加强对第二批重点事项的统筹协调,尽快推动相关改革措施落地,进一步提升企业和群众的获得感。
二、加快实施进度。截至目前,第一批13个重点事项中,“水电气网联合报装”和“社会保障卡居民服务”尚未上线运行,牵头部门要按照先上线运行再逐步优化的要求,积极采取有效措施,确保今年10月底前上线运行。第二批8个重点事项牵头部门要借鉴推动第一批重点事项的经验做法,在全面摸底的基础上制定实施方案,实施方案按程序报审后,由牵头部门联合省大数据中心在今年9月中旬前印发,并同步在甘肃政务服务网发布。要按照“高效办成一件事”平台建设技术标准规范和事项梳理规范(登录网站http://59.219.204.47:31510/portal/index.htm下载),梳理形成事项要素信息、一件事办理流程、一张表单、一套材料、一件事办事指南、一张政务数据共享清单、一个数据互通流程图,并在全省一体化政务服务平台事项库发布运行,同时组织市县对口部门抓好事项认领和清单完善。
三、加强调度指导。各牵头部门要加强对第二批8个重点事项相关业务的培训和指导,实现重点事项规范高效办理。各地要注意总结推广重点事项推进中的好经验、好做法,以典型案例抓点带面、示范推动。省政府办公厅、省大数据中心将加强统筹调度、业务指导和数据支撑,压茬推进落实,确保按期完成各项目标任务。
甘肃省人民政府办公厅
2024年9月6日
(此件公开发布)
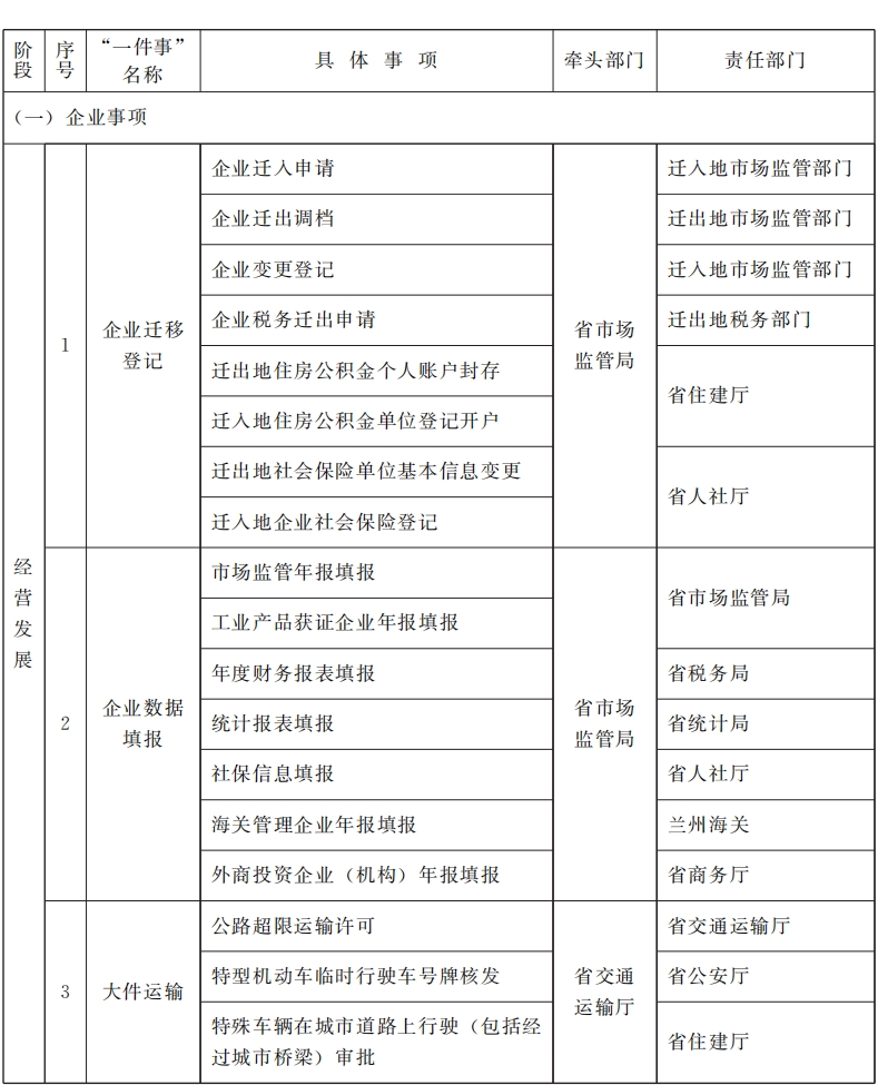
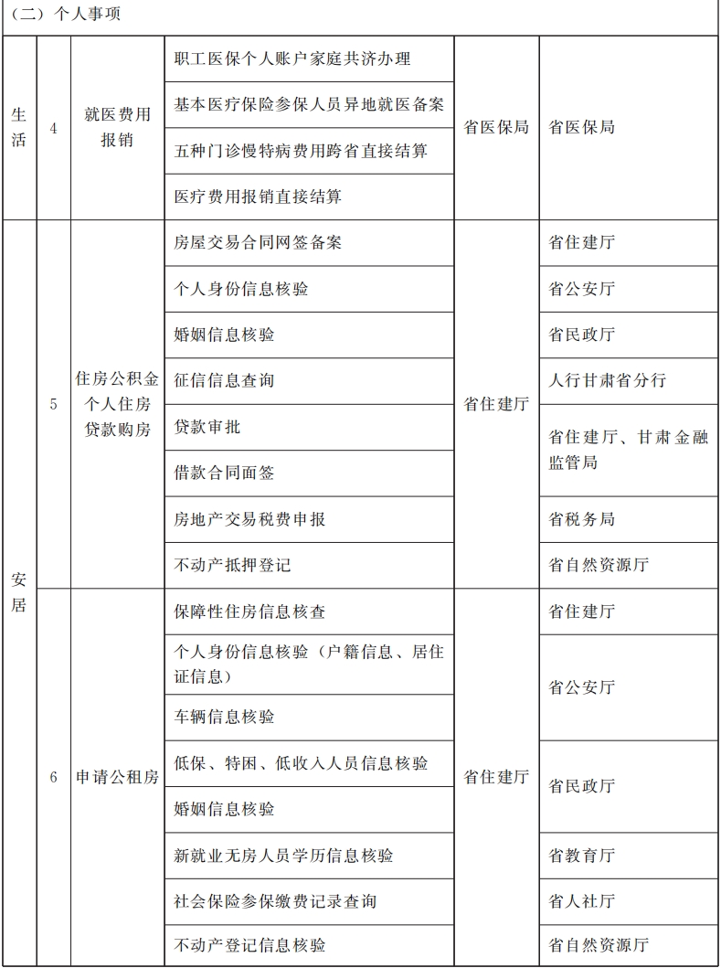
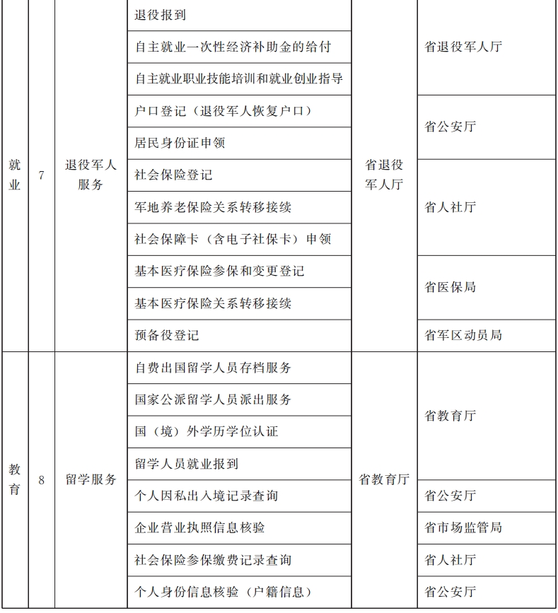
2024年度第二批“高效办成一件事”重点事项清单


