国家各网站
甘肃省网站
张掖市网站
其他链接
索引号: 6207250038/2025-00070
文号: 甘政办发〔2025〕12号
关键词:
发布机构: 政务服务中心
公开形式:
公开目录:
生成日期: 2025-03-19 16:20:40
有效性:
| 索引号 | 6207250038/2025-00070 | 发文字号 | 甘政办发〔2025〕12号 |
| 关键词 | 发布机构 | 政务服务中心 | |
| 公开形式 | 公开目录 | ||
| 生成日期 | 2025-03-19 16:20:40 | 是否有效 |
各市、自治州人民政府,甘肃矿区办事处,兰州新区管委会,省政府各部门,中央在甘各单位:
《甘肃省“高效办成一件事”2025年度第一批重点事项清单》已经省政府同意,现印发给你们,请结合实际认真组织实施。
各地各有关部门要坚持以习近平新时代中国特色社会主义思想为指导,全面贯彻党的二十大和二十届二中、三中全会精神,深入落实习近平总书记视察甘肃重要讲话重要指示精神,认真贯彻党中央、国务院关于优化政务服务、推动“高效办成一件事”的决策部署,在不断优化2024年度两批重点事项服务的基础上,统筹做好2025年度第一批重点事项推动落实工作。要强化组织协调,围绕“高效办成一件事”合力攻坚,制定实施方案,做好事项梳理,依托全国一体化政务服务平台强化有关业务系统集约整合和互联互通,不断完善线上线下服务,压茬推进重点事项落地见效。要加强政策宣传解读,完善工作指引,主动引导企业和群众办理相关业务。要将“一件事”纳入政务服务人员培训体系,常态化开展专题培训,提升工作人员专业化服务水平。要加强行业指导和经验推广,注重总结推广重点事项推进中的好经验、好做法,以典型案例抓点带面、示范推动。省政府办公厅、省大数据中心要加强统筹调度、业务指导和数据支撑,适时督促提醒,确保按期完成各项目标任务。各牵头部门的实施方案于2025年3月20日前报省大数据中心,并同步在甘肃政务服务网发布。
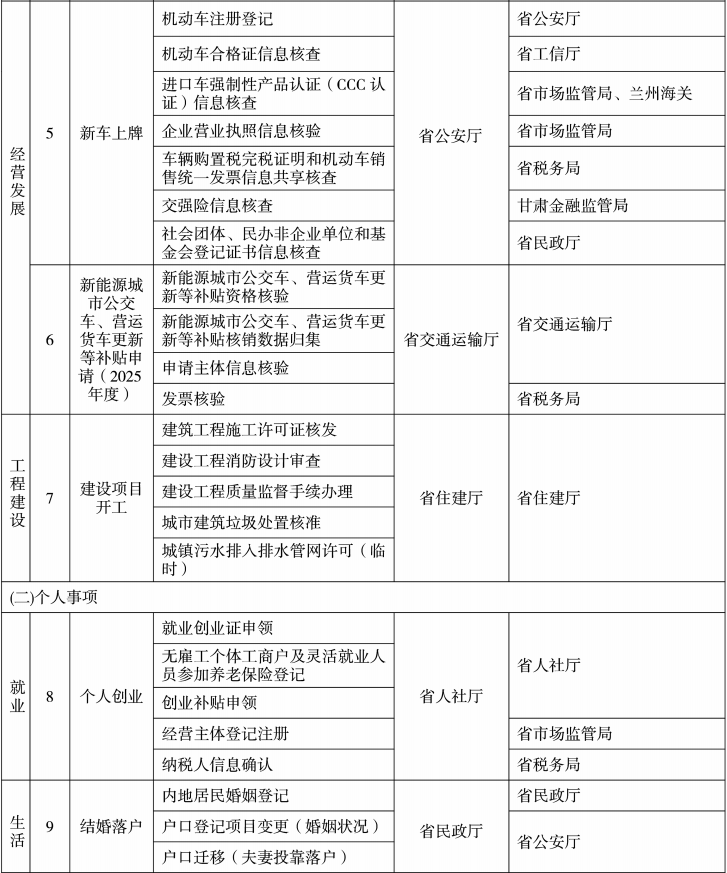
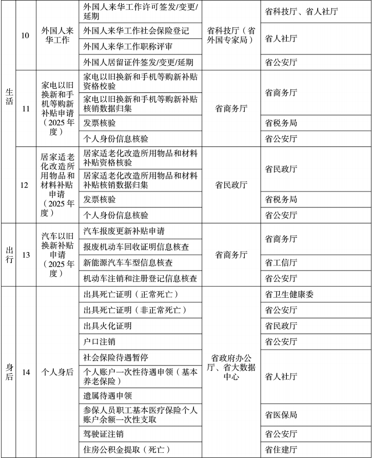
附件:甘肃省“高效办成一件事”2025年度第一批重点事项清单
甘肃省人民政府办公厅
2025年2月20日
(此件公开发布)
附件
甘肃省“高效办成一件事”
2025年度第一批重点事项清单




扫一扫在手机打开当前页面