国家各网站
甘肃省网站
张掖市网站
其他链接
索引号: 6207250038/2025-00072
文号:
关键词:
发布机构: 政务服务中心
公开形式:
公开目录:
生成日期: 2025-08-26 11:02:12
有效性:
| 索引号 | 6207250038/2025-00072 | 发文字号 | |
| 关键词 | 发布机构 | 政务服务中心 | |
| 公开形式 | 公开目录 | ||
| 生成日期 | 2025-08-26 11:02:12 | 是否有效 |
甘政办发〔2025〕57号
各市、自治州人民政府,甘肃矿区办事处,兰州新区管委会,省政府各部门,中央在甘各单位:
《甘肃省“高效办成一件事”2025年度第二批重点事项清单》已经省政府同意,现印发给你们,请结合实际认真组织实施。
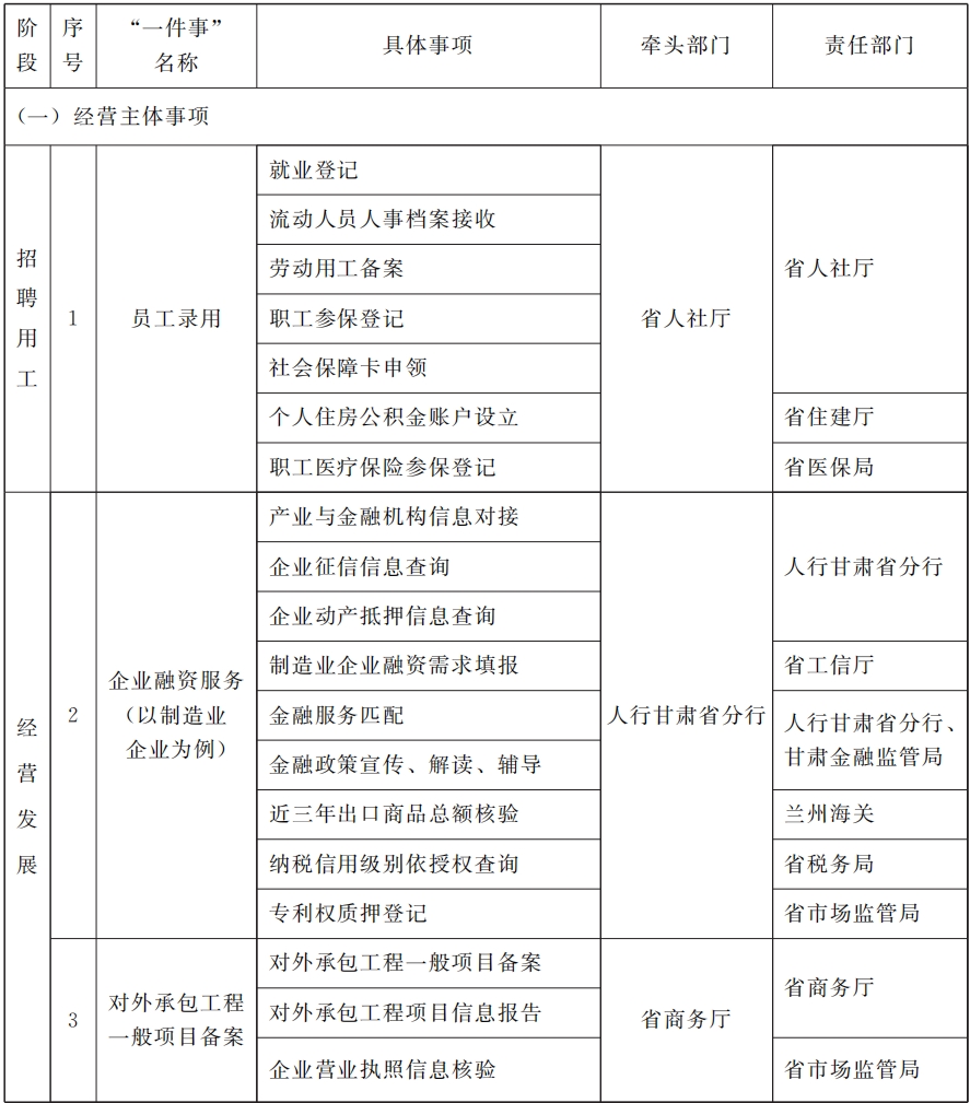
附件:甘肃省“高效办成一件事”2025年度第二批重点事项清单
甘肃省人民政府办公厅
2025年8月9日
(此件公开发布)
附件
甘肃省“高效办成一件事”
2025年度第二批重点事项清单



扫一扫在手机打开当前页面