甘肃省人民政府办公厅关于印发甘肃省“高效办成一件事”2026年度第一批重点事项清单的通知

索引号: 6207250038/2026-00018

文号: 甘政办发〔2026〕11号

关键词:

发布机构: 政务服务中心

公开形式:

公开目录:

生成日期: 2026-02-26 09:35:08

有效性:

索引号 6207250038/2026-00018 发文字号 甘政办发〔2026〕11号
关键词 发布机构 政务服务中心
公开形式 公开目录
生成日期 2026-02-26 09:35:08 是否有效

甘政办发〔2026〕11号

各市、自治州人民政府,甘肃矿区办事处,兰州新区管委会,省政府各部门,中央在甘各单位:

《甘肃省“高效办成一件事”2026年度第一批重点事项清单》已经省政府同意,现印发给你们,请结合实际认真组织实施。


                                                甘肃省人民政府办公厅        

                                                    2026年2月11日           

(此件公开发布)


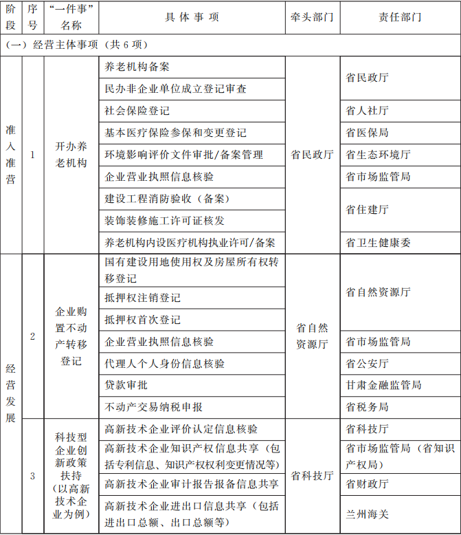
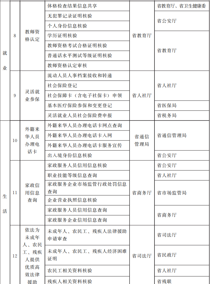
甘肃省“高效办成一件事”

2026年度第一批重点事项清单







扫一扫在手机打开当前页面

Baidu
map